关于我们
211培训
新闻资讯
线上课程
直播课程
智能建造
热搜
智能建造
登录/注册
我的课程
{{userInfo.account}}
VIP到期时间:{{ userInfo.overdue_time }}
永久VIP
VIP已过期
未开通VIP
去开通
VIP
我的课程
我的收藏
我的考试
个人设置
安全退出
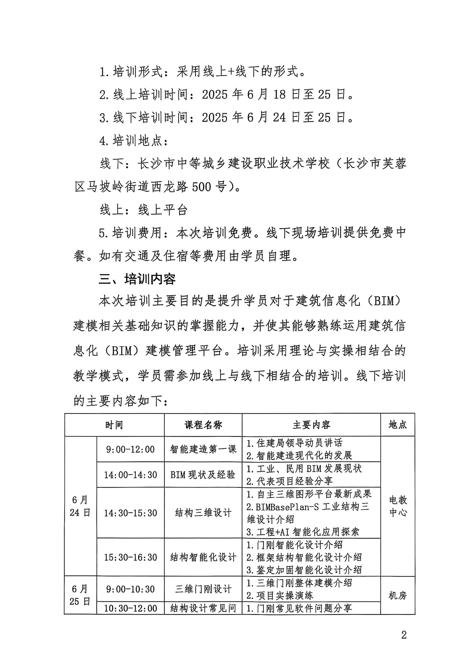
长沙市2025年建筑信息化(BIM)建模技术员培训考核通知
BIM
培训
行业动态
浏览量:226
发布时间:2025-06-19
在线咨询
扫码联系
电话联系